清环产品入选住建部科技中心的先进适用产品目录
近日,住房和城乡建设部科技与产业化发展中心发布了《市政供水排水管网功能提升与提质增效先进适用技术与产品目录(第二批)》,旨在支持排水管网的建设与管理工作。《目录》包括管网检测诊断、建设与修复更新、运行维护、智慧管网四类共计 23 项技术产品。【详见:关于发布《市政供水排水管网功能提升与提质增效先进适用技术与产品目录(第二批)》的通知】

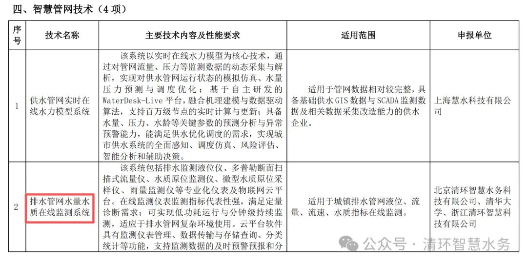
清环产品入选了智慧管网技术类别,该技术主要针对排水管网水量水质在线监测需求,采用高质量、高品质、专业化的先进产品,为排水管理提供可靠的监测依据。“排水管网水量水质在线监测系统”适用于城镇排水管网液位、流量、流速、水质指标在线监测。该系统包括排水监测液位仪、多普勒断面扫描式流量仪(清环主编的《多普勒断面扫描式排水管道在线监测流量仪》T/CSGPC045-2025发布;排水管网流量监测核心技术之全断面扫描法)、水质原位监测仪(THWater排水管网在线监测产品介绍)、微型水质原位采样仪(水质采样怎么做?TWS来帮忙!—智慧排水之乱弹(101))、雨量监测仪等专业化仪表及物联网云平台。在线监测仪表监测指标代表性强,满足定量诊断需求;可实现低功耗运行与分钟级持续监测,适应于排水管网复杂环境使用。云平台软件(AI智能助手登陆排水物联网监测系统—智慧排水之乱弹(155))具有监测仪表管理、数据传输与存储查询、分类统计等功能,支持监测数据的及时预警预报和分析诊断,为城镇排水管理提供可靠的感知数据。

现在市面上排水在线监测系统很多,有些还肆意夸大了监测感知的价值和意义,最后实施却发现PPT写的天花乱坠、实际数据却一塌糊涂、有些系统上线后设备很快就趴窝了,制约了监测感知技术的良性发展和实际应用。 清环紧抓排水管网在线监测的刚性需求,围绕着提高监测数据的质量,特别是监测数据的代表性、有效性、稳定性和准确性,从底层技术出发,将传感技术与排水工况做深度耦合,做了大量的应用研究,研发了一系列适用于排水管网复杂工况的监测设备及配套软件系统。 监测指标的代表性强,满足定量诊断需求,同时适应于排水管网复杂环境中长期有效的使用。
多普勒断面扫描式流量仪是清环的核心拳头产品。对于排水管网的分区监测和定量诊断而言, 代表性强、可靠性高的流量数据是非常关键的定量分析指标之一。而市面上现有的多普勒点流速设备以及雷达表面测速设备均无法可靠的测量复杂工况下的平均流速。 清环深入多普勒超声技术的底层研究,实现了对探头前端测试区域的连续波扫描获得速度权重分布及利用脉冲波辅助分层测速,并利用算法实时获得复杂流场的动态分布,相对可靠地获得了复杂工况的平均流速,从而满足排水管网定量分析诊断的需要。【参见:排水管道流量仪高中低档如何选—智慧排水之乱弹(129)】 所以在很多情况下,并不是排水管道流量无法监测,可能是没有选择到专业适用的排水管道流量监测设备,从而导致监测数据失真、失效。

微型水质原位采样仪是清环在科研实践中进化得到一款产品。排水管网的水质监测面临着比流量监测更加复杂的挑战,特别是在水质监测数据的原理方法一致性、空间有效代表性、 数据连续稳定性等方面都存在一系列的挑战。 清环也曾尝试用分流监测方式来做排水管网的水质监测,但是由于排水管网的实际工况非常复杂,垃圾与缠绕物众多,分流设备技术环节过于复杂、扬程偏高,在实际运行过程中会产生多环节的故障因素导致分流水样不稳定,从而导致分流监测的实际效果大打折扣。也曾尝试用传统的原位监测方式实现排水管网相关水质指标的快速连续监测,虽然对水质探头做了重新定义,做了相应的结构改进、材料改进以及光路和算法的优化,尽可能适应污染环境下的持续运行,但是仍然避免不了需要较多的运行维护工作,同时测量原理与实验室方法的本质差异也不容忽视。在与清华大学环境学院开展排水管网病毒采样研究和合作过程中,我们发现采用漂浮式方式部署水质采样装置,可以大大降低系统性故障,大幅提高样品采集的成功率和效率,同时通过定时采样,积分采样以及与流量计联合实现等流量等比例采样等多种方式,可以获得更加具有时间代表性、更加可靠可信的水质代表样品,送实验室化验后得到的水质数据可靠性会大幅提高。 这样一个研究和产品形成的过程,其实就体现了应用研究中多次尝试,最终化繁为简的工作思路。现在该产品至今已经支持了大量提质增效工作中水量和水质的同步分析环节,帮助高效、低成本的采集了大量有效的水质样品。【参见:如何保障排水管道水质采样的代表性?—智慧排水之乱弹(101)】

物联网云平台是清环软硬一体化理念的可视化体现。清环在刚刚开始开展排水管网监测设备研发的时候,就有一个理念,一定要实现软硬件一体化,实现行业内从监测到数据的良性生态循环。要做好监测感知这项工作,不仅需要有精良的监测设备获得可靠原始数据,也需要一套可视化的软件系统,实现设备的全生命周期管理以及数据的多层次多场景展示应用。通过多年的积累,清环的物联网平台已经承载了百亿条数据和万台次设备的可靠应用, 从底层的高效采集协议以及可靠的断点续传机制、数据的高效存储及根据时间段自适应快速查询、展示曲线的可视化专业表达及必要的辅助线设置、多视角多场景的排水监测分析视图、入流入渗的整体定量分析方案和报告导出、AI助手融入到监测管理系统。 我们不断在强化和增强物联网平台的功能,以便更好的支持排水监测数据的及时预警预报和分析诊断。【数据质量评估与控制的步骤与工具—智慧排水之乱弹(137);入流入渗诊断的可视化表达怎么做—智慧排水之乱弹(125)】

排水管网监测还是面临着很多具体的挑战,要想让排水监测感知工作更加有效,清环建议各位业主朋友们一定要选择先进适用的技术产品、可靠的技术团队、并对监测数据开展及时解读。 排水监测感知开展不易,希望大家能一起努力,促进行业的健康发展,而是不要陷入低质低价的漩涡。我想这也是中心发布先进适用技术产品目录的初衷之一。


