AI创生核心生产力,开启万亿新基建之路——《中国Data&AI数据基础设施白皮书》| 甲子光年智库
当前,全球正经历由地缘政治重塑与人工智能技术革命共同驱动的深刻变革。全球化正在向区域化演进,供应链加速本土化,人工智能则从前沿技术加速跃升为核心生产力。麦肯锡研究显示,生成式AI有望为全球经济贡献约7万亿美元的价值,而中国有望贡献其中约2万亿美元,接近全球总量的三分之一。IDC的预测也印证了这一趋势,预计到2028年,全球AI领域IT总投资将增至8159亿美元,而中国的AI总投资规模将突破1000亿美元,五年复合增长率高达35.2%。这一趋势表明,AI革命不仅是技术革新,更是推动经济增长模式重构的深层变局。
在这场变革中,各类组织机构,无论是企业还是政府,都面临着巨大的挑战和机遇。埃森哲的研究表明,中国企业正经历一场“挤压式转型”,转型窗口期更短,压力更大,挑战更多。传统的、孤立的数据系统(如数据仓库或割裂的数据平台)已难以满足AI应用对实时性、多模态数据处理和高弹性算力的需求。企业迫切需要打破数据孤岛,解决高质量数据供给不足、模型与业务场景割裂以及数据安全合规等痛点。这些挑战正倒逼数据基础设施实现一次范式跃迁,从单一的数据存储与分析工具,向支撑全业务流程的智能化底座演进。
数据厂商要想抓住机遇并在新一轮竞争中脱颖而出,关键在于构建全新一代的数据基础设施,其核心能力在于:
一是将数据生产、治理与业务端AI模型应用视作一个动态连续的生产过程,以满足业务实时性与连续性需求;
二是突破单场景Agent模式,避免重复形成“数据烟囱”。Gartner预测,到2028年,至少15%的日常决策将由Agentic AI自主完成,这要求数据基础设施能支持跨场景、大规模智能体部署;
三是形成集中治理与分散赋能的一体化数据基础设施,既保障数据资产的统一治理、安全合规与高效利用,又能分散式的赋能各业务端,让业务端灵活调用和创新。
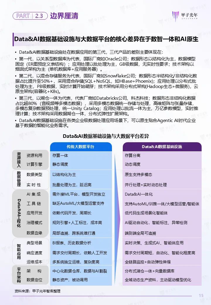
在技术层面,新型数据基础设施的核心路径是“湖仓一体”与“AI原生”的深度融合。“湖仓一体”将数据湖的开放性和灵活性与数据仓库的结构化管理、ACID事务特性相结合,提供统一的数据底座。“AI原生”则实现数据与模型训练、部署和治理的紧密耦合,打通“数据—智能”全链路。这不仅是架构整合,更是理念革命,推动Data&AI真正融为一体。
Data&AI一体化将推动数据价值实现从“点”(效率提升)、“线”(组织创新)、“面”(行业协同),直至“体”(产业带动)的跃升,成为智能社会的国家战略核心引擎。
为探索分析Data&AI一体化的最新趋势,甲子光年智库特开展本次研究工作,希望系统梳理中国Data&AI数据基础设施的新趋势、新定义、新范式与新实践应用案例,为大型组织部署Data&AI数据基础设施提供前瞻性参考与可行性指南。
报告核心观点:
数据应用与人工智能从相互独立到逐渐融合,正走向一体化。
数据应用与人工智能的融合,推动架构与能力实现阶段跃迁。
数据基础设施成为数据要素化持续支撑智能化变革的"核心生产工具”。
Data&AI数据基础设施的价值链条呈现“点-线-面-体”递进。
Data&AI数据基础设施的五大关键能力是融合开发、平台架构、资源调度、智能原生和安全运营。
关注公众号「科杰科技」,后台回复“数据基础设施”,获得高清版完整PDF。或者点击文末“阅读原文”,进入甲子光年官网下载。
以下为报告正文:

































