和利时“煤制合成氨全流程智能优化控制系统”入选《北京市节能技术产品推荐目录(2025年本)》
近日,北京市发展和改革委员会公布《北京市节能技术产品推荐目录(2025年本)》,北京和利时工业软件有限公司研发的“煤制合成氨全流程智能优化控制系统”凭借卓越的节能成效与突出的技术创新,历经严格评审成功入选。

此次目录征集工作由北京市发改委依据《北京市实施<中华人民共和国节约能源法>办法》组织开展,旨在持续强化节能这一“能源”的作用,推动本市能效水平提升。入选的技术与产品聚焦能源节约集约利用,覆盖建筑、工业、交通及公共机构等多个领域的能效提升、余热利用、能源管理和工艺改造等方向,可有效促进效率效益提升、减少环境影响并遏制资源浪费。
针对当前煤气化和合成氨工艺普遍存在的自动化程度低、能耗较高、碳排放突出等行业痛点,和利时的“煤制合成氨全流程智能优化控制系统”实现了多项关键技术突破,可广泛应用于煤制合成氨全流程,为企业节能降碳改造提供有力支撑。
其核心技术创新体现在三方面:
融合多学科精准构建气化炉气化机理模型与灰渣厚度动态预测体系,面对复杂多变的煤质条件,在确保灰渣厚度处于合理范围的前提下,结合动态优化控制策略,通过MPC在线优化操作参数,精准提升煤炭转化效率与系统稳定性; 先进过程控制系统采用基于状态空间模型的动态时变鲁棒MPC算法,借助动态Kalman算法实现状态估计,可对不可测扰动进行实时估计与补偿,有效解决煤化工复杂系统的优化难题; 依托统一灵活的稳态优化方法,确保实时优化RTO与MPC高效协同,通过稳态优化提供明确、一致且经验证的操作目标,将RTO的经济最优工作点精准转化为MPC动态优化的最佳目标值。
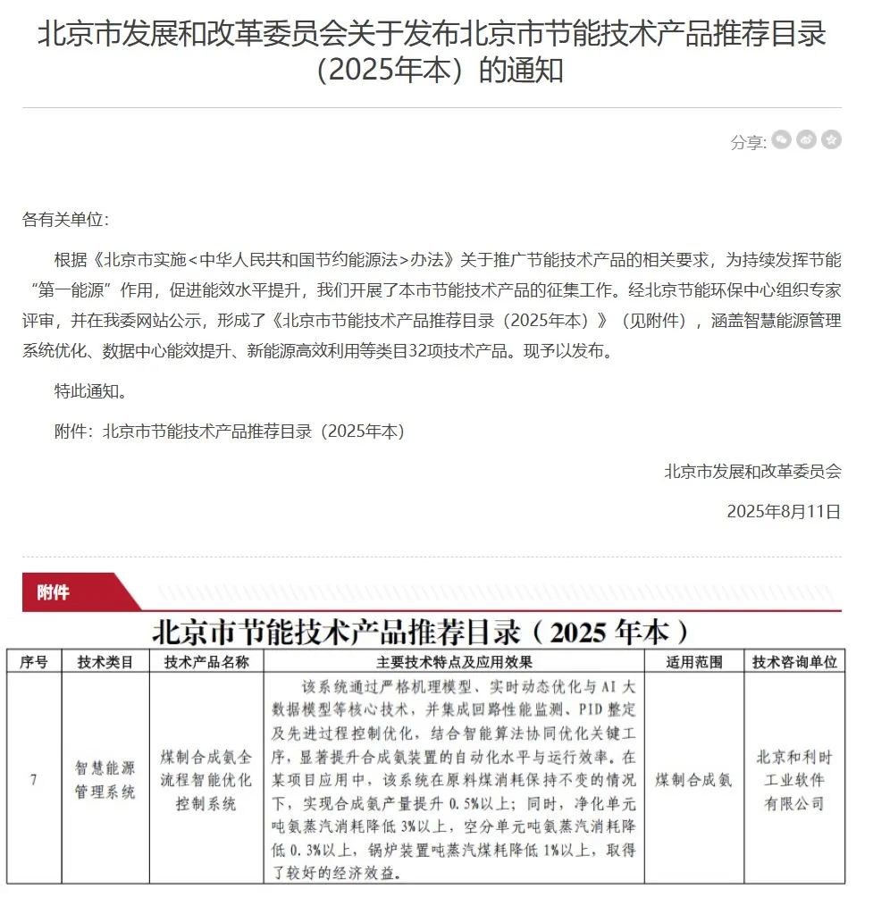
该系统的节能降碳效果显著:实施后装置自控率可达99%以上,关键回路工艺参数标准方差降幅超60%,实现车间级、全厂级最优运行;综合能效方面,折合吨氨耗标准煤下降28.1kgce/t,以年产40万吨合成氨的规模计算,年节能量达1.1238万吨标准煤,年二氧化碳减排量达2.9893万吨。 目前,该系统已成功应用于多个合成氨项目现场,有效破解了复杂工艺中多变量强耦合、大滞后等技术难题,推动企业实现从经验驱动到数据驱动的转型跨越,在创造显著经济效益与节能效益的同时,为我国工业企业绿色低碳转型和节能降耗工作持续贡献力量。


