等保2025全新升级,数据安全+网络安全双引擎|让数据安全——合规更简单,精准防控更可靠!
随着我国数字化进程的不断推进,所面临的网络安全威胁日益升级。为了更好地应对新的安全威胁,2025年3月8日,公安部十一局印发了《关于进一步做好网络安全等级保护有关工作的函》(公网安〔2025]1001号),指导各单位全面深入开展系统备案更新、数据资源摸底、风险隐患排查以及问题隐患整改等工作。
要求自2025年3月20日起,运营者需使用新的《网络安全等级测评报告模板》(2025版)开展等保测评工作,标志着我国网络安全监管从“合规驱动”迈入“精准防控”新阶段。
本次修订标志着等保测评体系迎来重大升级,等保测评的体系化更完整,更关注防护效果,落地性更强,进一步强化网络与数据安全防护体系进入精准化管控阶段。
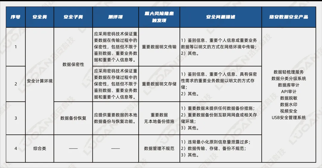
一、核心变化与扩展领域 1.覆盖范围升级 ● 新增云计算、物联网、工业互联网、AI大模型等新兴领域的安全扩展要求。 ● 强调数据分类分级管理,与《数据安全法》形成联动监管。 2.技术要求调整 ● 二级等保:测评要求从175项精简至135项,聚焦关键控制点(如基础通信加密、访问控制)。 ● 三级等保:要求从290项缩减至211项,强化安全计算环境与区域边界防护。 ● 新增“安全管理中心”模块,实现集中化安全管控与智能分析。 二、实施流程优化(2025版) 1.定级备案 ● 二级及以上系统需强制备案,90%中小企业建议定二级以平衡成本与合规。 ● 定级需参考《GB/T 22239-2019》标准,结合业务影响范围评估。 2.测评重点 ● 物理安全:选址避灾、电力冗余(UPS/发电机)、环境控制(温湿度)。 ● 数据安全:强制加密存储/传输+完整性校验,三级系统需异地备份。 ● 应用安全:代码审计、权限最小化原则、输入输出验证。 3.持续合规 ● 三级系统需每年复测,二级建议每2年自查。 ● 动态防护要求:漏洞修复周期从30天缩短至15天(三级系统)。 以《网络安全法》、《数据安全法》、《个人隐私保护法》为纲领,全面落实网络安全工作要求,珞安科技明确数据安全规划目标,规范建设数据安全体系,进一步夯实数据安全防护能力,有效推进安全数据工作落地。 珞安科技数据安全顶层规划体系框架以安全管理为导向,安全技术为支撑,安全运营为关键,监管合规为抓手,以保护业务运行安全为核心目标,构建符合国家法律法规及行业监管要求的一体化安全保障体系。 珞安科技独有的数据安全防护体系与安全服务团队,快速对数据资源摸底、分类分级,从而对各个业务进行数据安全防护建设,落实对数据全生命周期的防护。 业务系统数据安全加固建设清单: 大数据平台数据安全建设的清单: 珞安科技数据安全能力旨在帮助用户厘清当前数据资产整体状况以及数据间的流转情况,实现数据全生命周期的安全防护,助力用户网络与数据安全实现体系化、可视化、运营化建设。




