国家卫健委2025年首站!金山云助力湖北打造深化医改标杆
近日,国家卫生健康委深化医改系列新闻发布会的2025年首场活动在湖北宜昌召开,会议全面介绍了湖北各地推进医改的实践经验和显著成效。作为全国医改的示范区域,湖北及宜昌在深化综合医改、推动公立医院高质量发展进程中的创新举措,使其成为首场发布会的最佳举办地。会上重点展示的湖北数智健康建设创新实践及阶段性成果,成为各方关注焦点。
作为深耕湖北数字健康领域的云厂商,金山云深度参与湖北数字健康省级平台、地市级平台、县域医共体及大型三甲医院的数智化转型,助力“湖北省健康医疗大数据中心”、“宜昌市中心人民医院数据平台和新一代电子病历”、“仙桃市智慧医共体”、“武汉大学中南医院云原生架构转型”等多个标杆项目建设,为全国医疗数智化转型贡献可复制的“湖北经验”。
省级平台立新标:
湖北省健康医疗大数据中心
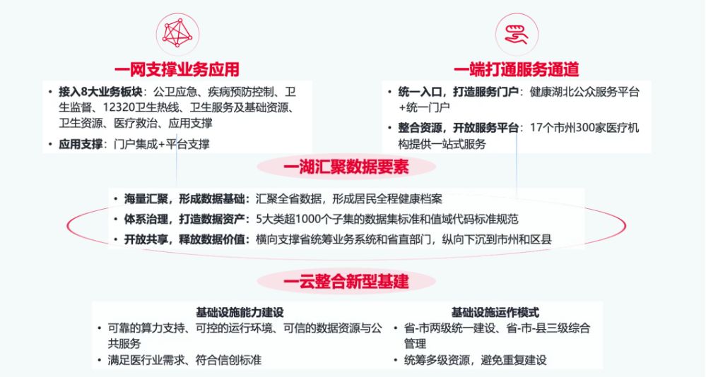
作为全国疾控体系改革和公共卫生体系建设的示范省份,湖北省在巩固疫情防控成果过程中,直面基层医疗系统条块分割、信息平台烟囱林立、数据标准体系不健全等制约应急指挥效能的现实挑战,创新提出“强基层、补短板、促协同”的总体建设路径。 金山云助力湖北省卫健委采用云化中台技术,建成全国“一云、一湖、四中台、两门户、多应用”架构的省级健康医疗大数据中心。以标准先行开展数据建设,金山云协同专家组发布并落实5大类超1000个子集的数据集标准和值域代码标准规范,实现医疗服务、疾控、中医三大体系数据标准统一;通过湖仓一体与实时处理技术,实现省、市、县平台数据双向流动;构建统一业务服务与协同引擎,推动平台53个业务应用紧密协同;并通过微服务与容器化技术,显著提升系统可维护性与可扩展性,实现降本增效。基于统一数据与技术底座,61项卫健应用运行于平台之上。全省各级卫健委、17个市州近300家医疗机构统一接入“健康湖北”门户,为百姓提供预约挂号、在线问诊、家庭医生、疫苗接种、用要提醒等一站式健康服务。湖北省健康医疗大数据中心已成为全省统筹医疗卫生监管治理、业务协同、便民惠民应用的稳定技术底座 ,有效支撑全省“影响群众健康突出问题323攻坚行动”等项目落地。
三甲医院数智化:
宜昌市中心人民医院一体化数据平台 和新一代电子病历
作为国家智慧城市试点、中央财政支持公立医院改革与高质量发展的示范项目城市,宜昌将数字医疗作为医改的有力抓手,宜昌市中心人民医院作为全市医疗高地与区域医疗中心依托医院,其数字化转型极具标杆意义。 金山云于2023年7月开始参与宜昌市中心人民医院信息化系统与数据中台建设,帮助医院打造实时一体化数据平台,云原生技术平台,共同研发以WPS电子病历编辑器为核心的一体化医生工作站,并为多院区合并的全院信息化提升提供PMO服务。目前,医院已完成多个院区61个源系统数据采集,沉淀900个数据模型,开发300+数据服务,支撑40+应用,累计处理300亿+条数据,实现最快5秒完成患者诊疗数据从HIS 到数据中心的传输;代码更新到发布时间从2小时缩短至5分钟内,构建效率提升75%;并通过新一代一体化电子病历系统,整合大模型、多模态等应用能力,实现多院区诊疗全流程重构。
武汉大学中南医院云原生架构转型
在公立医院高质量发展主旋律下,武汉大学中南医院一直走在数字化转型前列,积极落地大数据、人工智能等应用场景,全新的应用场景和数据治理要求对医院系统建设带来了巨大挑战。 金山云通过技术中台与数据中台双核驱动,助力院内架构转型与升级。以云原生为基础,支持核心业务系统进行容器化、微服务化改造,大幅提升系统性能、稳定性、敏捷性,重点场景的高频业务从平均7.1秒降低到1.2秒;以湖仓一体为基础,构建开发、治理、运营一体化的数据服务体系,实现数据架构统一。
县域医疗强基层: 仙桃新一代智慧医共体
作为首批医共体建设试点单位,仙桃树立“大卫生、大健康”发展理念,全面深化县域综合医改,充分运用数字技术打造整合性县域医疗卫生服务体系。 金山云全面支持仙桃数字医共体建设。通过建设业务协同引擎,实现医卫医防数据联动,建立覆盖本地居民的精准画像,实现分级分层慢病管理,通过一体化平台,打通市、镇、村机构并联通居家物联设备,为高血压,糖尿病等慢病患者提供连续的健康管理服务,目前区域内糖尿病患者管理率89.04%,高血压患者管理率71.07%;通过远程影像诊断、远程心电诊断、区域检验(病理)、区域审方平台实现优质医疗资源下沉,基于平台开展统一外检结果回传与互认263万人次,远程影像诊断23.02万例,远程心电诊断44万例、日均约280次,审方337.82万余次,合格率98%以上;并通过统一数据底座助力医共体改革,对医改24个主题300多项核心指标进行实时监管、及时预警。
从省级平台到医院系统,从云化转型到数据治理,金山云在湖北省已形成“省—市—县—院”各层级的的“云数智”医疗数字化实践。未来,金山云将持续深化在湖北的战略布局,深化AI/大模型、数据要素等领域的技术落地, 在全国其他区域复制湖北经验,助力“健康中国”战略落地。


