数牍科技荣获第四届中央企业熠星创新创意大赛优秀奖
为深入贯彻落实创新驱动发展战略,发挥中央企业科技创新主体作用,推动科技创新与产业创新深度融合,激发创新动力活力,在有关部门大力支持下,国务院国资委组织开展了第四届中央企业熠星创新创意大赛。
大赛启动以来,各中央企业积极组织参加,国有企业、高校、社会创新团体踊跃参与,共5067个项目,约5万余人报名参赛。通过项目初选、复选和导师辅导,共有691个项目进入对接路演,覆盖关键领域主要产业方向,释放总融资需求约110亿元。
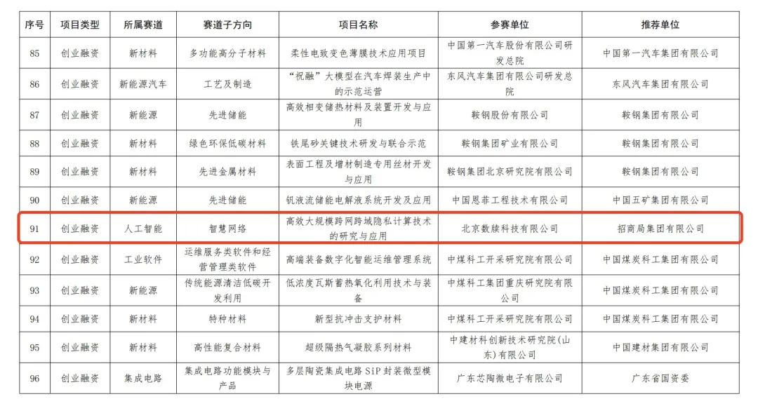
经总决赛评选,数牍科技“高效大规模跨网跨域隐私计算技术的研究与应用”项目荣获优秀奖。

中央企业熠星创新创意大赛每两年举办,本次大赛作为国务院国资委加快实施创新驱动发展战略的重要举措,旨在激发央企创新活力,发挥央企引领作用,优化创新资源配置,挖掘优秀创新成果,催生新发展动能。
未来,数牍科技将依托高效大规模跨网跨域隐私计算技术优势,拓展创新应用场景,持续提升科技成果转化效能,为广大中央企业客户及合作伙伴加快发展新质生产力作出贡献。


