项目验收丨自治区耕地保护技术研究与决策支撑项目通过验收
近日,由数慧时空承建的新疆维吾尔自治区耕地保护技术研究与决策支撑项目成功验收。竣工验收会在自治区自然资源规划研究院召开,会议邀请了相关专家。
会上,专家们听取了项目汇报,审查了相关文档资料,经质询、讨论和审议,一致认为:项目成果资料齐全、规范,符合验收要求,同意项目通过验收。
粮食安全是“国之大者”,耕地是粮食生产的命根子。习近平总书记指出,耕地是中华民族永续发展的根基,要像保护大熊猫一样保护耕地;要采取“长牙齿”的硬措施,守住耕地保护红线和粮食安全底线。
然而,当前的耕地保护工作仍然面临多项挑战,其中之一便是其涉及的大量数据和广泛的应用范围。各类耕地数据作为耕地保护数字化治理的根基所在,往往来源于不同的渠道,分散在各种存储设备上,且缺乏统一的标准和规范,造成了在耕地保护的各个环节中,数据的搜集、分析和应用过程困难重重。此外,对于耕地保护的全程监管也因数据管理的复杂性而变得异常艰难。
根据自治区2024年耕地保护工作的实际需求,数慧时空基于原有平台的数据成果和系统建设成果,充分运用云计算、大数据、低代码、大语言模型、数据编织和数据网格等新一代信息技术,升级完善耕地保护业务办理能力,对接耕地保护相关业务办理系统,汇聚各类耕地数据,构建了动态更新的耕地保护数据资源体系。同时,升级耕地保护展示系统,基于可视化构建能力,灵活便捷地响应耕地保护的各项监管需求,打造成集数据管理、多维展示、监测预警、决策支持为一体的新疆耕地保护大数据平台,满足新形式下耕地保护管理工作的需要,提高自治区耕地保护的智能化水平。

01 建立耕地保护业务核心库、指标库、模型库,夯实数据标准化治理底座
核心库——根据业务应用需求,汇聚各类数据,形成数据清单;基于国家标准和已有数据情况,形成耕地保护核心库设计,并基于核心库进行数据标准化治理。

指标库——基于业务需求,开展指标库的分析与梳理,形成3大类、12小类、160+指标项,并对每个指标进行详细分析,包括指标说明、指标数据来源、计算公式、预警规则等内容,为后续的专题库建设提供支撑。

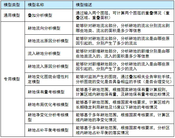
模型库——基于业务分析需求,综合运用AI、大数据分析等技术,围绕耕地保护监管工作全周期的重要决策场景,通过可视化编排进行模型的搭建,提供包含建设项目选址优化、耕地后备资源分析评价、林粮空间布局调整分析等在内的智能化模型,支撑专题库建设。

02 建立全疆耕地“一本账”,实时研判耕地流量变化
利用国家法定的变更调查成果库,与最新监测成果数据、耕地相关业务数据进行套合汇总,形成耕地流入、流出相关的流量信息,助力全疆、兵团及地方自然资源管理部门掌握耕地资源的动态变化情况。


03 建立耕地“监测账”,助力非法变化早发现、早查处
基于国家及自治区季度卫片监测、年度变更调查等感知数据,建立全疆耕地“监测账”,实现耕地保护责任目标、永久基本农田、耕地储备库及稳定耕地等重点监测范围内变化的自动汇集、分析和预警,助力实现耕地资源保护与防变监管的智能化。

04 打造耕地AI智能预考工具,实现耕地保护目标定期预考、提前自检
依据新疆耕地保护考核要求,深入分析责任目标考核指标、规则,利用自动化编排技术构建耕地保护责任目标预考分析模型,结合大语言模型、数据编织和数据网格等新一代技术,打造AI智能耕地保护责任目标预考核工具,采用智能问答的交互模式一键分析,得到考核指标结果及下级区划排名等,辅助及时掌握全疆耕地保护责任目标落实情况,并及时发现耕地保护工作中的短板、弱项,助力守牢耕地保护红线,保障国家粮食安全。

数慧时空深耕自然资源领域20余年,依据多年从事多级多部门耕地保护管护和信息化建设经验,结合国家、省和地市的试点经验,围绕《自然资源数字化治理能力提升总体方案》中对“耕地保护数字台账”等业务场景建设要求,提出建立“耕地家底清晰—流量分析及时—用途管理精细—变化感知敏锐—预考准确高效—决策智能精准”的耕地保护监测监管体系,为耕地数量、质量、生态“三位一体”保护和管理决策提供支撑,赋能耕地保护工作数字化、智慧化、全面化。


